Ayurvedic Spa Therapy for Complete Healing

Traditional Ayurvedic Body Massage for Pain Relief, Circulation & Total Wellness

Ayurvedic Spa Therapy for Complete Healing in Chennai
05 Nov, 2025

Ayurvedic Spa Therapy for Complete Healing

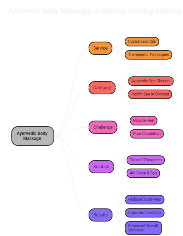
Service: Ayurvedic Body Massage

Category: Ayurvedic Spa Chennai | Health Spa in Chennai

Challenge

The client was searching for a traditional Ayurvedic spa in Chennai to manage muscle pain and improve blood circulation. Continuous body fatigue and stiffness were affecting daily comfort and mobility.

Ayurvedic Body Massage Therapy at 4M Salon and Spa

Solution

Customized Ayurvedic oils and therapeutic massage techniques were applied by trained therapists at 4M Salon & Spa. Each session was carefully designed to target pain areas, stimulate circulation, and promote natural healing in a calm and hygienic environment.

Results

  • Reduced body pain
  • Improved flexibility
  • Enhanced overall wellness

Conclusion

This Ayurvedic spa therapy experience highlights the power of traditional healing combined with professional care. At 4M Salon & Spa, our Ayurvedic body massage treatments help restore balance, relieve discomfort, and support long-term wellness—naturally and effectively.